首页
乐鱼手机版app
学院简介
学院领导
历任领导
机构设置
院长致辞
联系我们
党建工作
党委简介及工作细则
党的基本知识
党建活动
党史学习教育
学生工作
学生思想政治教育
学生党建
学生日常管理
助学管理
学生活动
学生心理健康教育
师资团队
师资概况
教授
副教授
讲师与助教
行政与教辅
研究生导师
乐鱼(中国)
概况
课程设置
教学管理
精品课程
身体素质测试成绩与分数对照表
群体竞赛
概况
群体计划
体育社团
运动训练
概况
招生考试
高水平运动队
学科建设与科学研究
中心概况
中心管理办法
科学研究
场馆中心
场馆概况
开放时间
下载中心
体测中心
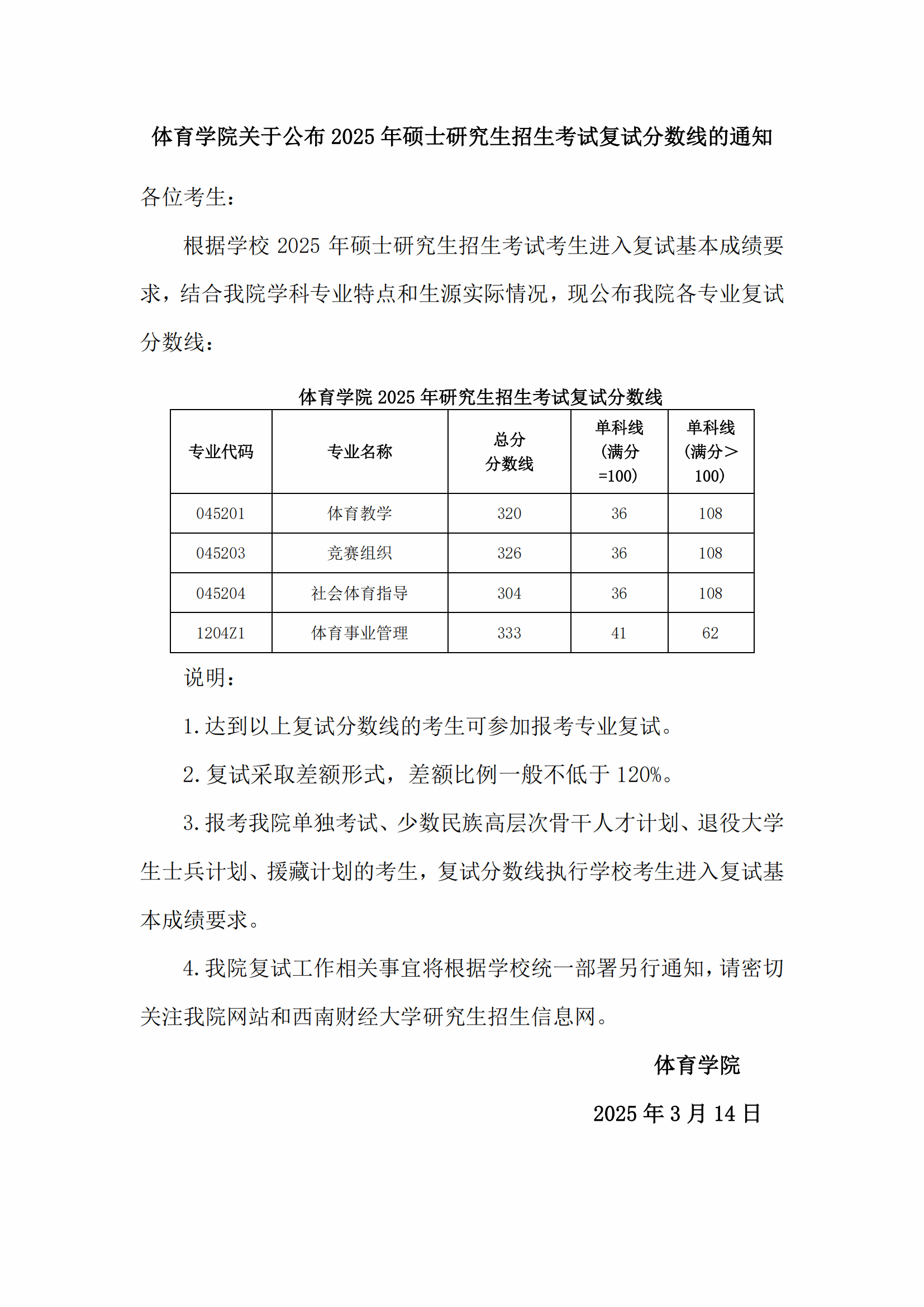
乐鱼手机版app关于公布 2025 年硕士研究生招生考试复试分数线的通知
阅读:
附件【
019乐鱼手机版app.pdf
】已下载
次
地址:西南财经大学乐鱼手机版app 联系方式:028-87092281/87092872 电子邮件:tyxy@swufe.edu.cn
开云手机在线
|
开云在线登录官网
|
九游在线注册
|
kaiyun·体育(中国)官方网站
|
开云登陆入口
|
kaiyun开云官方网站
|
星空官网
|
leyu
|
开云篮球(中国)股份有限公司官网
|